支付宝整了个新App 我立马转发到相亲相爱一家人群
最近,又到公司一年一度的体检季了。说实话,世超每年体检前的心情,那就跟开盲盒似的,既期待又害怕。对我这种打游戏加点都先点防御力的人,小命肯定是第一位的。结果体检报告出来,我看着几项异常,眉头紧锁……于是我的第一反应,是掏出手机,把异常项目输进搜索框,挨个查。

结果我发现,要么出来的是卖药广告;要么癌症起步把我吓尿。信息是不少,但乱七八糟,真不真也不知道。。
我又把报告甩给AI,指望AI说点人话,结果它要么搞错细节,要么说得太晦涩,哥们没学过医也看不懂。
实在不行,只能去咨询医生了,医生给我的建议言简意赅:没什么大问题,少熬夜,多运动。虽然我也理解医生,整天忙得够呛,患者排队能从办公室排到走廊上,每个病人都得费心,世超看着都心疼。
但回家躺在床上又后悔,后悔没多问两句,于是夜深忽梦中年事,掏出手机问AI:我还有救吗?

没办法,人活着就是这么拧巴。。
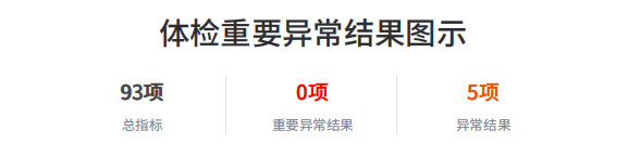
但,花这么大价钱体检,拿份体检报告,你难道不会好奇吗——这么多数字,哪些数字高了好,哪些低了好,这么多箭头又是啥?世超是真想搞明白。
而最近,支付宝把它那个有7000万人用过的“AI健康管家”升级了,搞了个新App叫AQ。
不是游戏连招里的那个AQ啊,是Answer your Question的那个AQ,这意思是对于你的健康问题,有问必有答。

诶,这恰好撞在我需求上了。于是世超去下了一个研究了一天,发现它跟传统AI还真不太一样。
在说AQ之前,我们得先聊聊,为啥现在市面上大部分通用AI,干不好“健康助理”这活儿。我拿DeepSeek等其他大模型试了一圈,总结了几个通病。
就拿解读体检报告来说吧,首先扑面而来的,就是那股子AI味儿。里面的专业术语,是觉得我小学二年级就学过吗。。
滑动查看图片,分别为DeepSeek、GPT、Gemini



而且,这些AI们既不会像医生一样记录你的过往病史,也不会主动追问关键细节。问啥答啥,是他们的一贯作风。
更麻烦的是,它们也没长手,没办法帮你直接挂号、找到医生。要干这些,还得自己去别的 App 来回折腾,这对很多长辈来说尤其不友好。
更何况,很多长辈们也不会操作文件,给手机喂资料的方式就只有拍照。
但很多AI的多模态能力拉跨,难免出错一点——0和O的区别,体现到体检报告上,就可能是一个天上一个地下了。

所以,面对这些问题,AQ到底能不能打?我们挨个测了一遍。
先看体检报告解读吧。






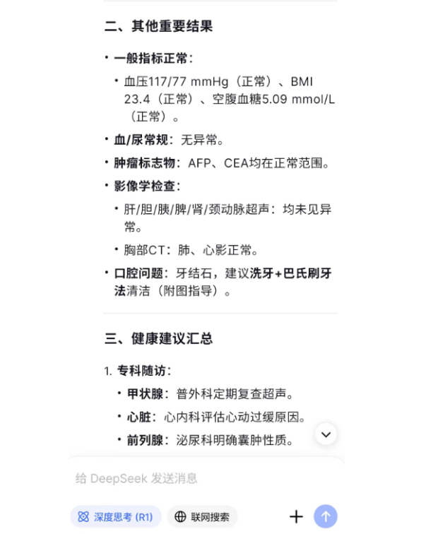
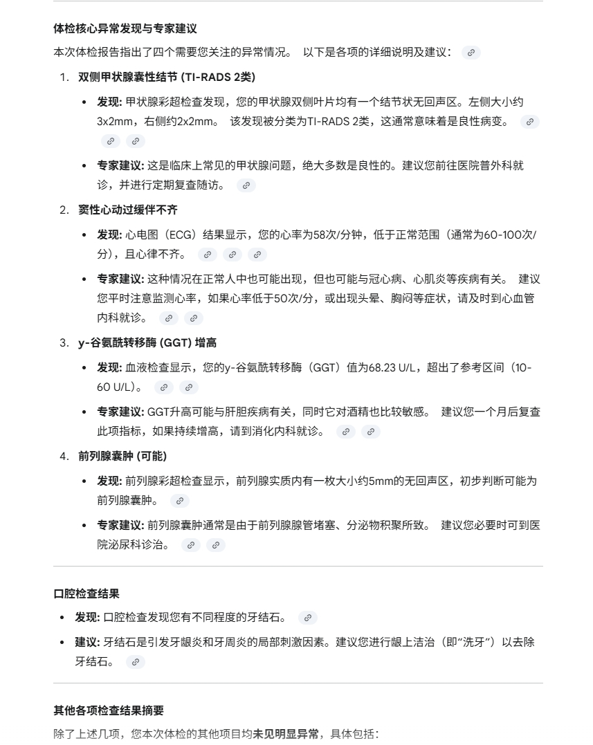
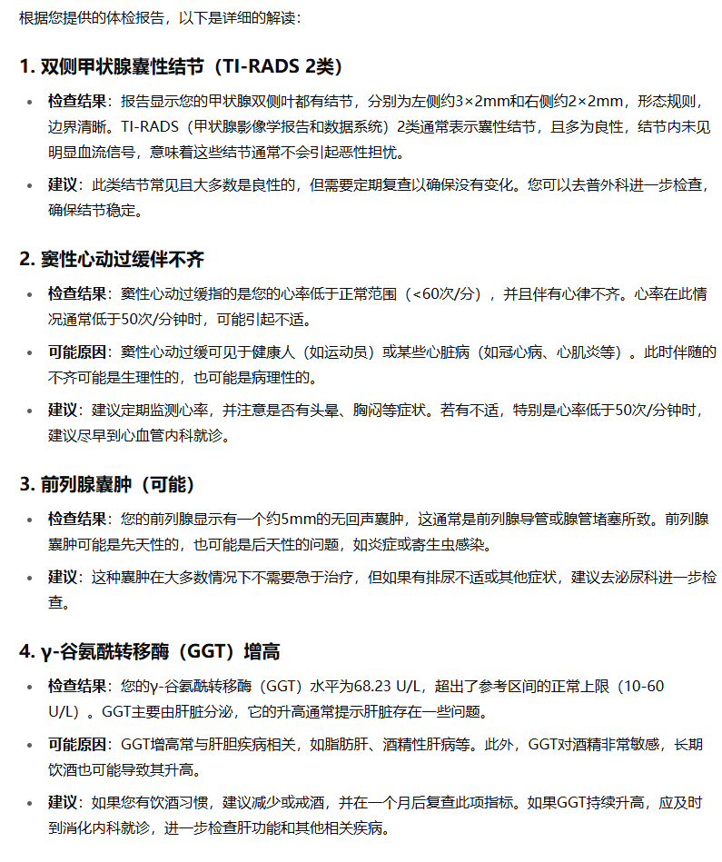
不仅给了世超都看得懂的病情分析、医学建议,还贴心的在最后附上了生活建议。看来熬夜喝奶茶写稿确实伤身。。
AQ另一个让我惊喜的地方,是在“AI诊室”模式下,它会像个真人医生一样追问你,因为大部分人面对AI,是不知道提问的。现在,你只需要回答问题,它就会用背后的知识库分析你的病情,进而给你建议。
比如世超最近嗓子不舒服,老是卡痰,也没去医院看过,就让它帮我看看。。别说,问得是真详细,最后还从日常护理、缓解技巧、观察重点三个部分给了我建议。左右滑动查看图片






不说了,马上去试试蒸汽熏蒸。
AQ这种模拟诊疗的思维,就和那些只会给答案的AI拉开了差距。
而且,如果它判断出你是重症,需要去医院,它甚至会直接把推荐的科室推到你面前。你只要选择你想去的医院,就可以进行在线挂号。

如果判断是急症,他会立刻给你最针对性的建议,并让你立即拨打120。
左右滑动查看图片




轻重缓急全能解决,确实令人安心啊。
前面说的AI记性不好的问题,AQ还搞了个【健康档案】想要帮你解决。你可以把你解读过的报告、历史病历都传上去,它都会记下来。

当然,如果你不想泄露你的隐私,或者就单纯不想看自己糟糕的健康状态,可以点右上角的小眼睛隐藏,以后每次打开都需要验证。
它甚至还能连上你的华为、苹果等智能手表,同步你的运动和睡眠数据。

这么一来,它就从一个路人,变成了越用越懂你的私人健康助理。
比如最近你想减肥,就可以打开运动健康小助手,它能根据你的身体数据,给出一份定制化的运动攻略,肯定比什么健身博主更有针对性。

诶,那要是我越看越慌,非得找个真人医生看看呢?AQ在这块也是行家。
直接点击【找医生】,它会根据你的情况和位置,从全国近百万的医生资源里给你推荐靠谱的,还能看别人的评价。

看病之前先看口碑,买不了吃亏,买不了上当。
对了,最神奇的是那个【名医AI分身】功能,连院士的AI分身都能拉过来跟你语音聊天。。
和院士一对一问诊,这体验我是真没想过。
它的眼睛还不光能看报告。身上长东西,不知道咋回事?拍一下,它就能识别。

看不懂药盒?拍一下就知道吃药方式、有啥禁忌,还能提醒你吃药时间。

最近在健身?吃东西之前拍个照,连热量都给直接你算出来。属于是把生活里的健康场景都拿捏死了。

所以,AQ是怎么做到这些的?
说白了,这就是“通用大模型”和“垂直领域大模型”的区别 。
AQ不是像训练DeepSeek那样,用通用语料库喂大的,而是百亿级的医疗文本、千万级的医疗知识图谱喂出来的,还有上千个专业医疗人士一起辅助调教,属于是各种优秀资源其上阵了。
所以,它在医疗健康方面的造诣,是其他AI比不了的。就好比一个什么都懂一点的人,和一个专攻医学的博士生,谁更懂行,谁更严谨,一看便知。
这可不是吹牛,是有成绩单的。
在国内权威的MedBench医疗评测上,它是冠军 ,在OpenAI团队搞的HealthBench测试里,也在一些高难度项目上干掉了DeepSeek-R1 。它的多模态能力,也就是看懂体检报告、药盒的准确率,已经超过90% 。

这背后的一切,也引出了一个更大的问题:他们为什么要做这个?
每个人或许都有自己的理解,在我看来,过去人们需要IQ、EQ,但在未来,用好AI管理自己的健康也是种能力,我们可以把它叫做AQ。
当然需要提醒:AQ这样的应用能给你提供参考和建议,帮你搞清楚状况,但最终诊断和治疗还得听真医生的。AI工具的价值,是让你更好地了解自己的身体,更安心,看病寻医或管健康都更有的放矢。
比如家里的长辈,总被各种健康谣言忽悠,或者搞不清药该怎么吃,AQ能成为一个很好的辟谣和提醒工具。或者刚怀孕的宝妈,每天可能有无数问题想问医生,在家问问AI分身,也能缓解不少焦虑、解决很多小麻烦。
说到底,AI的入局,正把一些冷冰冰的工具,变成有温度的陪伴。以后大伙老的时候,还能用AI学养生学锻炼,管好自己的健康。
但世超还是希望大伙能健康快乐,定期体检——到时候成立差评耄耋部的时候,希望大伙还能点关注,莫辜负。
踩一下[0]

站长云网
顶一下[0]