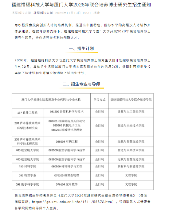
11月13日消息,福建福耀科技大学官微今日宣布,为积极探索拔尖创新人才的培养机制,推进有中国特色、国际水平的高层次人才培养新体系建设,在教育部的支持下,福建福耀科技大学与厦门大学开展 2026年联合培养博士研究生项目,合作培养拔尖科技创新人才。
2026年,福建福耀科技大学与厦门大学联合培养博士研究生项目计划招收联合培养博士生约32名,具体招生名额以厦门大学相关院系网站公布的信息为准。录取时可根据学校实际下达计划和生源情况等调整上述招生计划。

11月13日消息,福建福耀科技大学官微今日宣布,为积极探索拔尖创新人才的培养机制,推进有中国特色、国际水平的高层次人才培养新体系建设,在教育部的支持下,福建福耀科技大学与厦门大学开展 2026年联合培养博士研究生项目,合作培养拔尖科技创新人才。
2026年,福建福耀科技大学与厦门大学联合培养博士研究生项目计划招收联合培养博士生约32名,具体招生名额以厦门大学相关院系网站公布的信息为准。录取时可根据学校实际下达计划和生源情况等调整上述招生计划。
